Departments and certers
Zhongnan Hospital of Wuhan University, a comprehensive hospital with 3300 licensed beds, was founded in 1956. It is located by the side of East Lake in adjacent to Han Street, the central culture district of Wuhan.
Key Specialties/Unique Departments

Urology Department
The Urology Department was founded in 1960s. After decades of development, the department has established an effective management system. The department has a mechanism promoting long-term discipline development, talents cultivation, cultural build, and comprehensive capacity enhancement. It has now grownone of the best specialty departments featuring clinical treatment, teaching and research activities in the nation.
Oncology Department
The Oncology Department was founded in 1960s. It was one of the earliest oncology departments of Hubei. It is a national key clinical specialty department, and national “985 Plan” and “211 Project” key discipline.
Intensive Care Unit
The intensive care unit (ICU) is a place where critically ill patients are hospitalized and treated. The unit has 36 beds with highest configurations in the world. The fulltime ICU doctors and nurses provide the patients with 24 hours around the clock continuous, dynamic and all-round monitoring and treatment.
Clinical Care
With the attention and support of various leaderships, the clinical care of our hospital was designated as one of the first batch of National Key Clinical Care Specialties by the Ministry of Health in 2010. With 3 million Yuan financial grant provided by the Ministry of Health and another 3 million Yuan raised by the hospital, our hospital has achieved great progress in clinical care, nursing education, nursing training, etc. The intelligent structure of nurses has been optimized and the nursing team is more competent.
International Patients Services
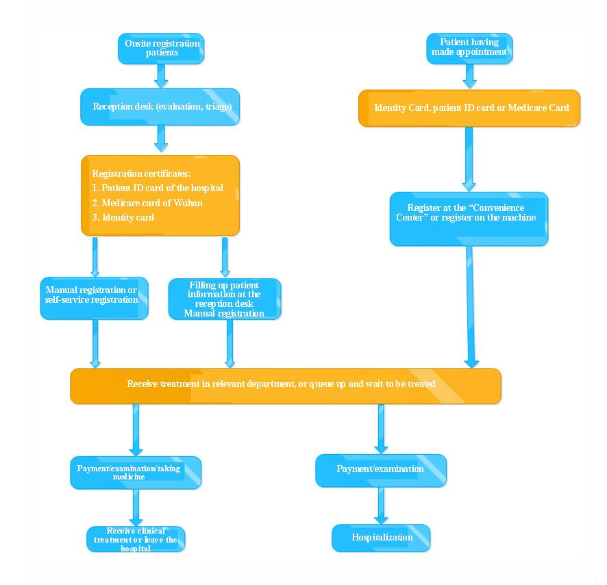
Clinical Procedures

Hospitalization Procedures

Procedures of Discharge

General hospital
Tel.: 027-67812888, 67812999
Address: #169, East Lake Road, Wuchang District, Wuhan
Wechat: whuznyy or “Zhongnan Hospital of Wuhan University” (insert Wechat QR code here)
Weibo: @Zhongnan Hospital of Wuhan University
Fax: 027-67812892
Postcode: 430071
Website:https://www.znhospital.com/en/medical_service.html
Source: www.znhospital.com/en